Labornetzteil

 Digitalteil mit ATmega168P, LCD, INA219, DS1621 und USB

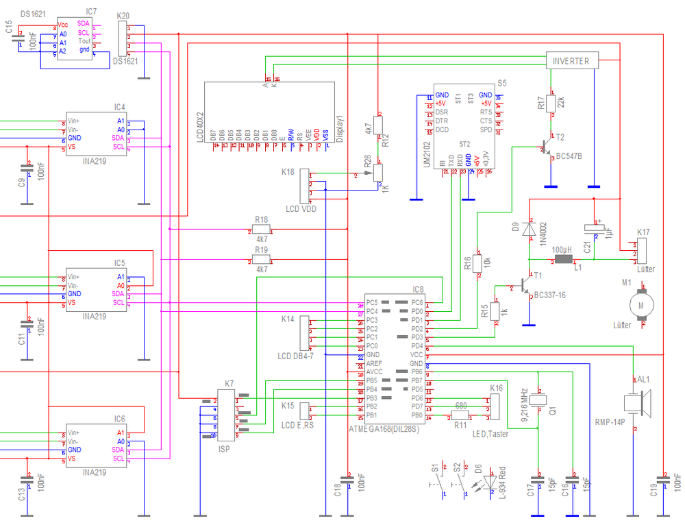
Das Herzstück der Schaltung ist ein ATmega168P. Über den I²C-Bus sind drei Stück Strom-/Spannungskonverter vom Typ INA219 angebunden. Deren Adressen sind mittels der Anschlüsse A0 und A1 auf verschiedene Werte eingestellt, um sie einzeln ansprechen zu können. Sämtliche Spannungen, Ströme und Leistungen können somit vom Prozessor erfasst und auf dem LCD (2 Zeilen mit 40 Zeichen) angezeigt werden. Bei dem LCD handelt es sich um ein Standarddisplay mit HD44780-Kontroler. Dieses ist angeschlossen im 4-Bit-Modus. Mittels Trimmpotentiometer R26 wird der Kontrast der Anzeige eingestellt. Der Inverter stellt die Spannung für die EL-Folie der Hintergrundbeleuchtung bereit und wird über Transistor T2 ein- und ausgeschaltet.

Bei dem Modul UM2102 handelt es sich um einen Umsetzer von USB auf die UART-Schnittstelle des Prozessors. Darüber werden die Messwerte ausgegeben und das Netzteil kann auch in geringem Umfang vom PC gesteuert werden.

Der Temperatur-Sensor IC7, ein DS1621, misst die Temperatur des Kühlbleches, auf dem die Spannungsregler montiert sind. Auch dieser ist über den I²C-Bus mit dem Prozessor verbunden. Damit wird eine temperaturabhängige Lüftersteuerung realisiert. Transistor T1 steuert den Lüfter pulsweitenmoduliert.

Stromlaufplan Digitalteil

Die Pfostenleiste K7 stellt die ISP-Programmierschnittstelle des Prozessors zur Verfügung. Zwei Taster zur Bedienung des Netzteiles und eine LED sind über eine Stiftleiste K16 angeschlossen. Außerdem wird ein Piezosignalgeber AL1 bei Übertemperatur oder zu hoher Stromentnahme vom Prozessor angesteuert.