Labornetzteil
Downloads
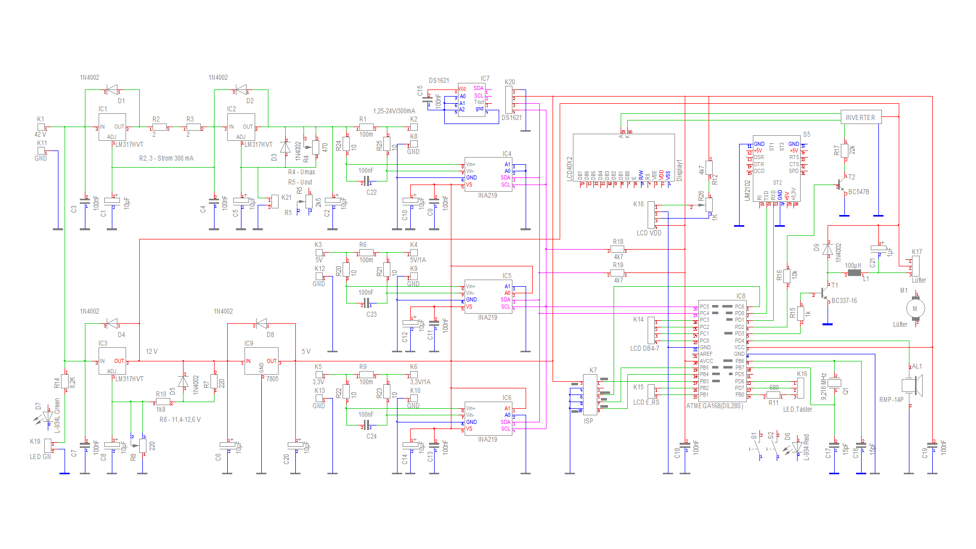
StromlaufpläneDie Stromlaufpläne werden bereitgestellt in folgenden Formaten: PDF, PNG und TARGET 3001. Es kann keine Gewähr auf die Richtigkeit und Vollständigkeit gegeben werden. |
|||
| Stromlaufplan Labornetzteil |
![]() |
netzteil.pdf | 37 kb |
![]() |
netzteil.png | 81 kb | |
![]() |
Netzteil.T3000 | 390 kb | |
| Stromlaufplan Schaltnetzteilmodul |
![]() |
Netzteil_Epson-Stylus.pdf | 404 kb |
Firmware |
|||
| Quellcode (BASCOM-AVR Version 2.0.7.8) |
![]() |
LNT15_Mega168P_001_000_001.bas | 59 kb |
| Binaer-File (BASCOM-AVR Version 2.0.7.8) |
![]() |
LNT15_Mega168P_001_000_001.bin | 16 kb |
| Hex-File (BASCOM-AVR Version 2.0.7.8) |
![]() |
LNT15_Mega168P_001_000_001.hex | 43 kb |





